当前位置: 首页 > 人才招聘 > 招生 > 正文
人才招聘

招生

喜讯!体育系本科生源质量再创新高

时间:2024-08-08 08:56:15  作者:  点击:

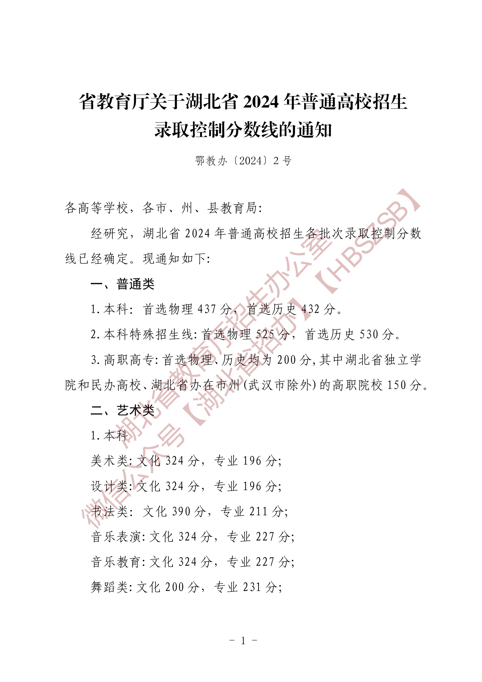
  截至8月7日,公司体育教育专业已完成湖北、湖南、河南、贵州、广西、海南、山东等7个省(区、市)本科招录工作,共录取体育教育本科新生80名,生源质量再创新高。

  特别是,湖北省本科招生工作取得突破性进展,共录取本科生52人,生源质量和数量提升。投档线526.75分,高资格线71.75分,体育专业组投档线进一步提升,位居湖北省同类高校第一名,再创佳绩。





(编辑 杨漫)

(审核 邹姜)



Copyright © bw必威西汉姆联官方网站 版权所有

地址:湖北省荆州市学苑路33号bw必威西汉姆联官方网站

电话:0716-8068629(院办) 8068678(招办) 8068166(体育系)

公司信箱:wlxy@yangtzeu.edu.cn